▢古い方から時間を追って、八代士族が登場するアジア歴史資料センターの資料をみてみたい。研究史をみてもこれまでほとんど、あるいは全く知られていなかったようである。アジ歴資料の閲覧の仕方はアジ歴⇒資料の閲覧・検索⇒キーワード検索(知りたい単語を入れて探す場合)、またはレファレンス検索(例として下の番号、レファレンスコード番号を選んでC09085026900を入れる)がある。資料がでたら閲覧を選ぶ。別にレファレンスコードからを選んで件名を選ぶと解読文が出るが、解読間違いが多い。
C09085026900「明治十年三月ヨリ 探偵書綴 別働隊第一旅團」防衛研究所蔵0294・0295

昌告
今般鹿児島縣の暴徒西郷隆盛賊魁トシテ旧兵隊弐万斗ヲ引率シ熊本縣下へ乱入シ熊本鎭臺ト戦争シ剰へ官軍へ抗戦シ且朝憲ヲ犯シ誠以悪ムヘキ之逆賊也因テ以臣等同輩實ニ寝食ヲ安セス痛憤切歯之至ニ不堪今同志謀テ臣等両銘當縣下八代ヲ発出シ薩賊等之戦地事情信書索探之件〃仰冀クハ官軍大将ニ建言シ徴臣等寸志ヲ表シ度何卒御聞取被成下候ハヽ今生之面目死テモ無遺憾次第ニ付冝敷御執達被下候様奉懇願候也
熊本縣第十三大区一小区士族
佐渡 蜜
明治十年丑三月十八日 林 起吉
海陸軍
御中
昌告は間違いかも知れない。薩軍が熊本城攻撃のために八代を通過して一カ月たった時点で八代士族佐渡蜜と林起吉が薩軍の状況を探索し官軍に役立ちたいと政府軍に申し出たものである。
C09085034600「明治十年三月ヨリ 探偵書綴 別働隊第一旅團」0471

鎮撫方之中探偵人撰
小田戒三
阿部 仰
里▢九郎
大洞直正
大洞直三
植田傭行
山▢重▢
石川▢▢
山鹿信久
久住 毎
井山寧能
石川茂▢
右之面〃探偵通行印鑑御渡被下候様
奉願候也
第十三大区二小区
三月廿二日戸長渡邉蔀㊞
八代本営
御中
戸長が探偵通行印鑑を鎮撫方の内12人に対し渡すよう政府軍八代本営に依頼している。日付から相手は日奈久付近に上陸し熊本城解放を目指していた衝背軍であろう。
C09085031400「明治十年三月ヨリ 探偵書綴 別働隊第一旅團」防衛研究所蔵0423

拝借証
一刀 壱本(中央に今邑の印影)
右ハ正ニ拝借仕候事(中央に今邑の印影)
第十三大區一小區
三月廿四日今邑為徳㊞
今邑が何のために刀を必要としたのか、これだけでは不明。
C09085031800「明治十年三月 探偵書綴 出征別動隊第一旅団ノ二」 0427

探偵
一去ル廿四日賊二千人斗リ球磨郡イツキ谷トヲジ村ニ一泊同郡五人住村ヲ經テ夫レヨリ岩奥ト云フ処ヲ通行セシ趣人員ハ確詳ナラズ
一同日牛七駄馬八駄人足少〃ニテ弾薬ヲ運輸ス其路道ハ前ニ同シ
一同日ヨリ昨日迠前同所ノ道ヲ経テ賊二三名ツヽ通行ス又通行セサル日モアリシ由
右ノ道筋ハ薩摩ヨリ人吉ヲ経テ熊本ニ向フ間道ノ由
一右ノトフジ村ニテ十五歳以上六十歳以下ノ農民ヲ人夫ニ出スヘキ旨毎戸ニ課セシ由
▢▢ノ両▢報知
佐度 蜜
井口義隆
三月廿六日
佐渡蜜は冒頭の資料で官軍の役に立ちたいと申し出た人である。トフジ村は頭地村。2千人程の薩軍が下図のように熊本に向かって行ったことなどを報告している。佐渡も井口も3月22日の探偵人名簿にはない。

「征西戰記稿」巻二十二 衝背軍戰記 三十四頁
陸軍の準正式戦記ともいうべき「征西戰記稿」にはこの頃の八代士族の状況が記録されている。
別働第二旅団3月27日
八代士族頗ル方向ヲ辨シ鎭撫方ト稱シ官軍ノ用ヲ爲ス者アリ因テ三等少警部心得ニ任シ本俸ヲ給スル者五人既ニシテ皆辭ス而シテ尚ホ能ク勤勞事ニ從ヘリ
八代士族の内、三等少警部心得に任命された5人が給料を辞退したという事。別働第二旅団の部分に記されている。
C0908503390「明治十年三月 探偵書綴 出征別動隊第一旅団ノ二」防衛研究所蔵0463

茨木陸軍中佐殿
至急
第一旅團本軍
今邑爲徳㊞
中山典義
平子貞教㊞
佐度 蜜㊞
飯田 徹㊞
日付がない。第一旅団とはこの時点での別働第一旅団のこと。
C09085027400「明治十年三月ヨリ 探偵書綴 別働隊第一旅團」防衛研究所蔵0303~0305

探偵書
一四月一日午後八時頃薩賊八十三人郡浦舩付より越来十時頃網田村之内字戸田と申所ニ而道案内ヲ乞シニ付則平民掛橋芳蔵と申者戸口浦村迠案内い多し同所ゟ小舟拾艘雇立乗舟之處軍艦ゟ発砲ニ付網田村之内字田平又者長濱村之内小松之鼻所より上陸いたす由
但大概笠瓜村山中ニ潜伏之見込
一薩賊八十三人之内隊長之内病氣ニ而フゴニ入レ人足四人雇立荷来候也
但右之内田之浦村居住・瀬源吾中村掛り字柳迫居住高瀬直太郎高瀬亀太郎氏家友喜四人者協同体ゟ加入之者
一右賊徒者小銃相携居候事
但弾薬弐俵ニ乄四箱入持越
右之通探偵仕候事
明治十年四月二日 佐渡 蜜
矢島篤敷 ▢登場地名は宇土半島基部の北にあり、それらを地図で示す。佐渡は前出だが矢島は初出である。

C09085027500「明治十年三月ヨリ 探偵書綴 別働隊第一旅團」防衛研究所蔵0306・0307

探偵証
一四月一日宇土郡網田戸口浦村ゟ乗舟之賊徒同夜網田村之内字引ノ花ゟ笠瓜山中通行網津村字馬門江罷越同所ニ而夜明ケ▢ニ付人足一人雇立笠瓜村之内正垣山と申山中ニ潜伏▢▢笠岩村ゟ食物相求四月二日干潮ヲ待笠岩村字鮟鱇(アンコウ)ヨリ二丁川向学領新地江徒渉致候由
右之通掛橋芳藏探偵之趣申出候此段御達出候事
明治十年四月三日 佐渡 蜜㊞
磯田正承㊞
笠岩は地図には示さなかったが、地図のすぐ上にある。二丁と学領新地は川尻町の西部にある。
C09085103400「別働第一旅團殘務往復書類」防衛研究所蔵0663・664

第六十五号
別紙之通本日ゟ賄方仕向可取計此旨相達候事 ▢四月四日 第一旅團司令長官 ▢ 第一旅團会計部 ▢ 八代士族 ▢ 飯田 徹 ▢ 平子 貞盛 ▢ 中山 典勝 ▢ 山本 勝政 ▢ 〆四人 四がつ十五日 右本四日ゟ毎日但昼ゟ 外ハ宇土士族七人之處本日丈又八人ヲ加フ故ニ十五人ヲ命ス ▢4月4日から第一旅団の調理担当となった八代士族4人の名前である。
C09085029500「十年四月四日ヨリ九日ニ至 人吉地方探偵書 八代表出張」防衛研究所蔵0370・0371

薩之賊兵一昨六日進撃第十三大区三小区内坂本村ヲ本陣トシ病院ヲ設古田今泉之両村へ大勢出兵小川袈裟堂之両村ニモ宿陣致居候処昨七日午前七時頃ヨリ古田今泉之賊兵俄然騒擾退走宮地山へ出張之賊兵トモ林ニ引拂昨夜迠坂本之本陣一人モ無残退走致シ候
一本月五日松求麻村之戦争ニ而官軍之兵士四名戦死有之ニ付長棺ニ納後刻逓送可仕候
一官軍之兵士手負一名中山平藏宅へ潜匿致セ置候
右御届申上候事
第十三大区三小区戸長
明治十年四月八日 中村省三
八代
御本陣
C09085029700「明治十年三月ヨリ 探偵書綴 別働隊第一旅團」防衛研究所蔵0373・0374

八代探偵出張
澤田率由使
下・・付
森七之十
口上
今九日薩之賊兵三銘小銃ヲ負下深水村ヲ経テ上深水村向山ヲ越候間踪跡ヲ▢其先ハ大方走水官山江越求磨郡五城ニ出ル▢▢と見込ル段申出候
戸長
四月九日 中村省三
小川村
御出陣
※次の二行は裏の文字が写っているのを読んだ。
松井盈之
松井章之
この文に出る地名の位置関係を掲げる。

C09085030300「明治十年三月ヨリ 探偵書綴 別働隊第一旅團」防衛研究所0395~0397

四月十五日
一賊兵凡五百人内外
但兵粮▢トホシキ農家へ立▢礼■致候由
一賊ハ鰾谷(※にべたに)ヨリ春光寺并谷高地下片野川ヲ懸散隊砲発
一官軍ハ球磨川▢▢▢一二臺場并水無川片野川ヲ掛ケ御砲戦ヲ相成候
一賊ハ人民ヲ集メ高田山并高地山峰〃ヘ時〃発聲虚勢ヲ張候由
一今十六日午前十時頃少〃砲戦其後休戦ト相見へ候
右ノ通ニ御座候事
四月十六日 林 起吉
C09085618300「明治十年四月五月分 第十七号 諸來翰 別働第四旅團」防衛研究所蔵0718~0721

当課傭入人名別紙之通リニ候間此段御届申候也
明治十年四月二十五日
陸軍裁判少主理森田通作
第四旅団
本部御中
熊本縣下第十三大區一小区
拾六番地居住士族
木附鎭静
三十一年八ヶ月
右同断千三百八十九番地居住士族
本田嘉幸
三十一年六ヶ月
右同断千五百五拾番地居住士族
三根元辰
三十六年四ヶ月
右同断千五拾番地居住平民
大島金五郎
二十六年六ヶ月
4月25日付、陸軍裁判所が4人(木附鎭靜・本田嘉幸・三根元辰・大島金五郎)を雇用する件を第四旅団に通知した。各々の住所・年齢が判明する。
C09085618800「明治十年五月分 諸来翰 」防衛研究所蔵0728・0729(C09085618600も同文)

小使傭入御届
八代徳淵町居住
平民
大島金五郎
右之者今二十六日ヨリ当所小使ニ傭入候間此段御届申候也
明治十年四月廿六日
陸軍裁判中主理神宮簡㊞
第四旅團
本部御中
直前の資料に登場する大島金五郎を陸軍裁判所に雇い入れるという第四旅団への通知。
C09085383000「明治十年五月ヨリ起 ル第三号 諸向来翰 別働第二旅團 丙」防衛研究所蔵0974・0975

當廠護衛并兵器彈藥護送之義ハ現在品之多少ニ相當之兵員必ス御賦与可相成筈之處兵數寡少ナルニ由リ仮ニ各地方之士族ヲ以御附属相成居候ニ付各地ニ兵仗彈藥ヲ輸送セシムル節ハ必ス右士族ニ帯刀ヲ命シ猶兵ニ於ルカ如キノ意ヲ以テ護送為致居候是實ニ止ヲ得サルノ義今ヤ追縣冶挽回各所ニ巡査ヲ配シ専ラ警事ヲ公布セントスルニ方リ右士族ノ帯刀モ之カ制止スル所トナリ運搬ノ期ヲ失フモノ往々アリ是警察上ノ成規素ヨリ當然然ルニ戰時護送ト名クルモノ身ニ人ノ兵具ヲ帯サル ノキハ唯平常之荷宰領ニ異ナラズシテ護送士タルノ實ナク従テ兵仗彈藥戰時運搬ノ規則ニ反戻甚タ不都合ニ付豫メ其向ヘ御通達當廠護衛ノ人員護送ノ節ニ限リ當分之内佩刀通行無差支様御分有之度此申出候也
第二旅團砲廠
十年五月七日 陸軍大尉佐久間潔
山田陸軍少将殿
當分ノ内伺ノ通
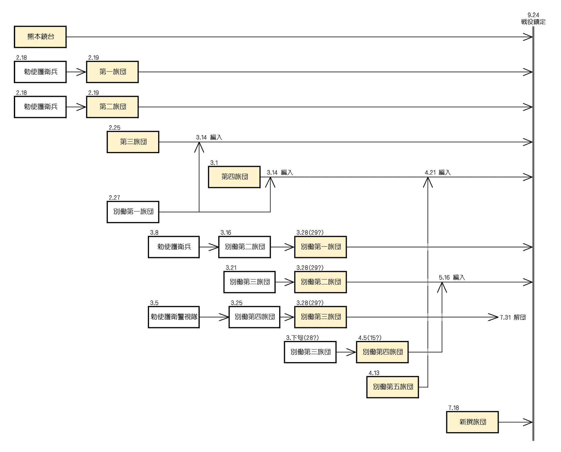
但各地巡査分署ヘモ警視出張処ヨリ可相達置可申筈ニ候事 ▢第二旅団とあるが別働第二旅団のことか。砲廠と兵器弾薬護送に当たり兵員が不足しているため地方士族を使っているが、輸送の際は帯刀していないと巡査に制止されることがあり、運搬の機を失うことがあるので砲廠の護送に限り帯刀が必要であることを理解して欲しい、ということ。山田顕義司令長官(最終的名称の別働第二旅団)が許可している。佐倉桜香「征西戦記考」の「西南戦争:旅団編成の複雑化」の挿図を引用する。戦争中に旅団の呼び方が変わったのでこれで理解して頂きたい。

C09085358500「明治十年五月ヨリ起ル 諸向来翰 乙 別働第二旅團」防衛研究所蔵0440・0441

当縣八代住士族
丸山道久
宮﨑源久
沢田延詰
山川信輝
黒木勝直
過刻御照會ノ武庫司用士族右五名ノ者差出候条可然御指揮有之度候也
熊本縣
五月八日 八代出張所㊞
第四旅團
本部御中 ▢これに先立つ過刻御照會の紙は残っていないようである。熊本県八代出張所に第四旅団から武庫司用の士族5人を要望され、その回答である。
C09082972600「明治十年自四月廿日至五月十日 受翰留 鹿児嶋 本営」防衛研究所蔵0379・0380

発
第二十四号
当團通行印鑑別紙雛形之通相定候間為御参照別紙五葉相添此段御届申候也
十年五月九日
第四旅團
参謀部(角印)
参軍本営御中
追而本支印章ハ紙札木札▢混セ相用候木札ハ全印紙札ハ割印ニ致置候条此段申添 ▢ 候也
これには5月9日の日付がある。前の5人に持たせる通行印鑑を捺した手形だろう。相手は第四旅団である。
C09085388000「明治十年五月ヨリ起ル第三号 諸向来翰 丙 別働第二旅團」防衛研究所蔵1076・1077
鎮撫方士族拾 名
右者当砲廠護衛トシテ本日ヨリ御渡相成度此段申出候也
第二旅團砲廠
十年五月十二日 陸軍大尉佐久間 潔
第二旅團
参 謀 部
御中
山田少将へ届済
▢鎮撫隊は八代の北隣の川尻士族も結成していたので、この10人が八代士族であるとは断定できない。しかし、同じ5月12日の資料C09085388500によりやはり八代士族の事だったようである。
C09085388100「明治十年五月ヨリ起ル第三号 諸向来翰 丙 別働第二旅團」防衛研究所蔵1078・1079
別帋御届之趣少将殿御渡先並ニ諸隊へ早速御報相成候
様致度且鎮撫方之儀已ニ弾薬モ到来格納致候事故へ至急御取斗相成候様是亦及御依頼候也
第二旅團
五月十二日 砲廠
書記
御中
▢鎮撫方の弾薬も到着し収納しているので早く次の作業(名簿の提出)をするよう求めたもの。
C09085388500「明治十年五月ヨリ起ル第三号 諸向来翰 丙 別働第二旅團」防衛研究所蔵1088・1089

八代鎮撫方士族
拾名
右者當團砲廠護衛トシテ本日被差出候条相應之人物へ可相達候此段及達候事
明治十年五月十二日
別働隊第二旅團
本陣
八代区
戸長中
追而砲廠ヘ罷在候人名可届出候也 ▢別働第二旅団の砲廠護衛として本日八代鎮撫方の10人、相応しい人物へ通知するよう連絡する。砲廠用の名簿を差し出すよう求めたもの。
C09083320500「明治十年五月ヨリ 發翰 八代出張軍團裁判所」防衛研究所蔵0153~0154

一目瞭然の資料だから前半を要約する。木附鎮静(4月23日~5月8日:16日間)・三根元辰(4月23日~5月11日:19日間)・本田嘉幸(4月23日~5月30日:38日間)・山緒重樹(5月9日~5月31日:23日間)・香川親治(5月11日~5月31日:21日間)。
木附鎮静・三根元辰・本田嘉幸・山緒重樹・香川親治
右者元別働第四旅團附属中ヨリ引続當所江雇入有之候ニ付前書之金額至急支仕拂相達候也
明治十年六月三日
軍團才判八代出張所
陸軍裁判中主理森田通治印(漢字で印と書く)
会計部御中
上記5人は別働第四旅団に附属していたが軍団裁判所に雇い入れていたので、表記の賃金を支払って欲しい。微妙な時期差はあるが4月23日から5月31日までの間に雇われていたと分かる。山緒と香川の二人はほぼ木附と三根が辞めた頃に代わりに採用されている。
C09082798300「来翰綴 軍團本營」防衛研究所蔵0244

金貮円也
右大島金五郎日給相渡候
間御落掌有之度候也
六月九日 軍團参謀部
軍團才判所
御中
大島金五郎は平民だが(前出C09085618800)八代士族と同様に雇用されている。
C09082798500「来翰綴 軍團本營」防衛研究所蔵0248

証
金貮円
右之通御下渡被下正受取申候事
六月十日 大島金五郎㊞
次の日に大島金五郎は賃金を受け取っている。
C09085480400「ト第四号 雜書 別働第二旅團第五方面」防衛研究所蔵0065~0070


別紙之通リ各方面部署表在陣ゟ御達相成候條為御心得及御通達候也
六月十日
髙島少佐
三好少佐殿
宮城少佐殿
林 少 尉 殿
北畠中尉殿
吉江軍吏補殿
矢嶋十五等出仕殿
追テ至急順達回尾ヨリ返却之事 八0067の表下段輜重の中島元吉は八代士族である。
C09083324600「明治十年五月ヨリ 發翰 八代出張 軍團裁判所」防衛研究所蔵0240
時々は簿冊の表紙を示す。


其方儀本日限リ御用済ニ候条其心得可有之候也
明治十年六月十七日
軍団才判
八代出張所
遠山直方殿
増田定義殿 ▢遠山直方と増田定義は八代士族である。後で紹介する太政類典征討始末に名前が載っている。
C09083324700「明治十年五月ヨリ 発翰 八代出張 軍團裁判所」防衛研究所蔵0242・0243

八代士族
遠山直方
益田定義
右者過般人吉江通行之三拾三名之内右之者御用濟ニ付指免候間此段御通知ニ及候也
明治十年六月十七日 ※
軍團裁判
八代出張所
熊本縣
八代出張所御中
追テ本人江者當處ゟ其故申聞候間此段▢ヲ申進候也 ▢以前の段階で33人を人吉に行かせたことが分かる。遠山と益田の2人を6月17日に罷免したのである。最後の行は誤読してるかも。
C09083325300「明治十年五月ヨリ 発翰 八代出張 軍團裁判所」防衛研究所蔵0254~0257


八代士族 ▢ 蓑田恭道▢ ▢ 田中盛徳 ▢ 倉岡▢秀 ▢ ▢永勝房 ▢ 西垣義連 ▢ 東嶋正勝 ▢ 吉見信義 ▢ 田口才治 ▢ 岡島詮茂 ▢ 谷口一生 ▢ 山口教玄 ▢ 上原貞勝 ▢ 松嶋三省 ▢ 貞永為雄 ▢ 村井一俊 ▢ 渡辺義制 ▢ 加隈一政 ▢ 川野正直 ▢ ▢ ▢▢清生 ▢ 西村信利 ▢ 濱田命慶 ▢ 白濱房安 ▢ 今行正賢 ▢ 村井信謹 ▢ 橋本秀俊 右者人吉ニ於テ▢囚取調之為這般▢入有之候處御用済ニ付本日限之任指免ス此段御通知ニ及候也 ▢ 明治十年六月廿一日 ▢ 軍團才判 ▢ 八代出張所 ▢ 熊本縣 ▢ 八代出張所御中
此日本人等江ハ連名ヲ以テ指免ノ帋申届一葉相渡候事
※人吉で薩軍捕虜取調に従事した八代士族25人を本日限り罷免する通知。
C09083323200「明治十年五月ヨリ 発翰 八代出張 軍團裁判所」防衛研究所蔵0266・0267

谷 康敷 白川両近 ▢ 西垣正吉 ▢ ▢座正鑑
右之者共本日限リ雇入差免候間此段及御通知候也 ▢六月廿二日 ▢ 軍團才判八代出張所
熊本縣出張所御中
この4人は以前段階の資料がない。
C09082800000「来翰綴 軍團本營」防衛研究所蔵0281・0282

昌言
次第当所品明無事相成候ニ付テハ當節捕徒ヲ■多人数ヲ傭置候ハ無詮義ト相考候間當人吉士族二名ヲ要シ八代士族谷口坂田之両名ハ▢▢之見込ニテ本日当地出立為致度其御地ヘ差通候条▢金等之義ハ先記之通御地会計部ニ於テ給與相成様致度左スレハ本人共之為メニモ好都合哉ト相考候尤機密之義ハ本人共所持之金圓ヲ以テ立換越シニ付証書差出候ハヽ是亦宜敷御取斗相成度此段及依頼候也
六月廿四日 山木少録事
森田中主理殿
上段の昌言は坂田昌言についてのメモ書きか。良く読めないので冒頭は意味不明。八代士族谷口と坂田の二人を人吉から八代に出発させる。費用はそちらの会計部払ってでもらえると好都合です。本人たちが立て替え証書を差し出すのでよろしくお願いします。
C09083326400「明治十年五月ヨリ 発翰 八代出張 軍團裁判所」防衛研究所蔵0278・0279

其之方御用済ニ付本日限り傭指免候也 ▢ 明治十年六月廿四日 ▢ 軍団裁判 ▢ 八代出張所 ▢ 谷口一直殿 ▢ 坂田昌言殿 ※33人の内、遠山直方・益田定義は6月17日に罷免、25人は6月21日に罷免、谷口と坂田の二人は6月24日に罷免と同時に人吉から八代に帰って来た(計29人)。
C09083326500「明治十年五月ヨリ 発翰 八代出張 軍團裁判所」防衛研究所蔵0280・281

八代士族
谷口一直 ▢ 坂田昌言 右之者人吉降賊取調ニ付▢▢▢處用済ニ付本夕限之指免候間此段御通知ニ及候也 ▢明治十年六月廿四日 ▢ 軍團才判 ▢ 八代出張所 ▢熊本縣 ▢ 八代出張所御中
C09083327000「明治十年五月ヨリ 発翰 八代出張 軍團裁判所」防衛研究所蔵0290・0291

記
一金四円五拾錢 坂田昌言
但六月七日ヨリ同二十四日迠日數十八日分 日給貮拾五戔宛
一同四円五拾戔 谷口一直
但右同断
金合計九圓
右者降賊取調トシテ人吉へ出張致候ニ付護送方等ニ雇入無相違使用致候間頭書之金額御渡ニ相成度候也
十年六月二十五日
森田裁判中主理
軍團會計部 ▢ 御中 ▢坂田昌言と谷口一直の二人が降賊取調トシテ人吉へ出張した33人のうちに含まれていたことが判明する。
C09082800800「来翰綴 軍団本營」防衛研究所蔵0296・0297

請取証
一金四円五十銭
但六月七日ヨリ同四廿日迠日数十八日分日給二十五銭宛阪田昌言分
一同四円五十銭
但右同断谷口一直分
〆九円
右御渡相成正ニ請取候也
六月廿八日 阪田昌言㊞
谷口一直㊞
前は坂田と書いたのに今度は阪田となっている。
C09082800900「来翰綴 軍団本營」防衛研究所蔵0298・0299

請取証
一金六十銭
但シ人吉ヨリ八代迠ノ舟賃
右之通正ニ請取候也
六月廿八日 阪田昌言㊞
谷口一直㊞
二人が人吉から八代まで小舟で帰ってきたことが分かる。二人で合計60銭。
C09082800600「軍團本營 来翰綴」防衛研究所蔵0293

証
一木印鑑 三拾五枚
右者正ニ受取候也
別働隊第二旅團出張所雇 ▢明治十年六月廿五日竹田定規㊞
▢35人分の木製印鑑を受領している。竹田定規は別働第二旅団に雇用されているとあるが、この35は同時期に同団に雇用されていた人たちの分を含むのだろう。
C09083327400「明治十年五月ヨリ 発翰 八代出張 軍團裁判所」防衛研究所蔵0298~0307

記
一金壱円五十四銭五厘 ▢ 但草鞋百七足
右者人吉賊徒取調之為當所士族三十七名ヲ傭入人吉へ差遣リ、途中私金所持無ニ付官金ヲ以支拂候間持別之御詮義ヲ以本文金額御下渡相成度候也(右は人吉賊徒取り調べのため当所士族37人をやとい入れ人吉へさしやり、途中私金所持なきにつき、官金をもって支払いそうろうあいだ、特別のご詮議をもって本文金額お下げ渡しあいなりたくそうろうなり)
六月廿九日 ▢ 軍団才判八代出張所 ▢ 陸軍才判中主理森田達治 軍団會計部 ▢ 御中




記
一金 四円 谷 康敷㊞ ▢但六月七日ヨリ同二十二日迠日数十六日分日給弐十五鬋銭 一同 四円 白川両近㊞ ▢但右同断 一同 四円 西垣正吉㊞ 一同 三円七拾五銭 蓑田恭道㊞ ▢但六月七日ヨリ同廿一日迠日數十五日分日給 弐拾五銭宛 一同 三円七拾五銭 田中盛徳㊞ ▢但右同断 一同 三円七拾五銭 倉園秀修㊞ ▢但右同断 一同 三円七拾五銭 穐永勝房㊞ ▢但右同断 一同 三円七拾五銭 西垣義連 ▢但右同断別ニ代印▢▢(義連▢出張中ニ付私□□引渡ニ付)東嶋正勝㊞ 一同 三円七拾五銭 東嶋正勝㊞ ▢但右同断 一同 三円七拾五銭 谷口一生㊞ ▢但右同断 一同 三円七拾五銭 山口敬定 ▢但右同断 一同 三円七拾五銭 上原貞勝㊞ ▢但右同断 一同 三円七拾五銭 松嵜三省㊞ ▢但右同断 一同 三円七拾五銭 村井一俊㊞ ▢但右同断 一同 三円七拾五銭 渡邉義制㊞ ▢但右同断 一同 三円七拾五銭 加隈一政㊞ ▢但右同断 一同 三円七拾五銭 川野正直㊞ ▢但右同断 一同 三円七拾五銭 濱田命慶㊞ ▢但右同断 一同 三円七拾五銭 白濱良吉㊞ ▢但右同断 一同 三円七拾五銭 村井信謹㊞ ▢但右同断 一同 三円七拾五銭 橋本秀俊㊞ ▢但右同断 一同 三円七拾五銭 ▢座正鑑㊞ ▢但六月八日ヨリ同二十二日迠日數十五日分日給 弐拾五 銭宛 一同 三円五十銭 吉見信義㊞ ▢但六月八日ヨリ同二十一日迠日數十四日分日給 弐拾五銭宛 一同 三円五十銭 田口才治花押 ▢但右同断 一同 三円五十銭 今行正賢㊞ ▢但右同断 一同 三円五十銭 冨嶌詮義㊞ ▢但右同断 一同 三円五十銭 犬童生清㊞ ▢但右同断 一同 三円五十銭 西村信行㊞ ▢但右同断 一同 三円五十銭 貞永為雄㊞ ▢但右同断 一同 弐円七拾五銭 増田定義花押 ▢但六月七日ヨリ同十七日迠十一日分日給 二十五銭宛 一同 弐円七拾五銭 遠山直堅㊞ ▢但右同断 一同 三円 益田元武㊞ 但六月七日ヨリ同十八日迠日數十二日分 日給弐拾五銭宛 金合計百拾六円貮拾五銭
右者降賊取調トシテ人吉江出張致候ニ付護送方等ニ無相違使用致候間願書之金額御渡ニ相成度候也
十年六月二十四日森田裁判中主理
軍團會計部
御中
「人吉で捕縛している薩軍捕虜取調のため37人を雇い入れ人吉に送ったが、その際所持金が無かったので公金で支払ったので本文の金額を渡してください。」ということ。しかし、再度公金を支払うかのようであり、意味が分からない。
C09083327600「明治十年五月ヨリ 発翰 八代出張 軍團裁判所」防衛研究所蔵0308・0309

記 一金拾七圓拾銭 ▢ 内譯 ▢ 九円 香川親治㊞ ▢ 但六月一日ヨリ同三十日迠日數三十日分 日給三十銭宛 ▢ 八円拾銭 本田嘉幸㊞ ▢ 但六月四日ヨリ同三十日迠日數二十七日分 日給三十銭宛 右者當裁判出張所ニ雇入無相違使用致シ候ニ付頭書之金額御渡ニ相成度候也 ▢ 軍團才判八代出張所詰 ▢ 十年六月三十日 森田裁判中主理
軍團會計部 ▢ 御中 ▢軍團裁判所に雇われていた香川親治に9円(6月1日~同30日)、本田嘉幸に8円10銭(6月4日~同30日)の給金を渡すよう軍団会計部に八代出張所詰の森田裁判中主理が申請したもの。
C09082804300「来翰綴 軍團本營」防衛研究所蔵0366・0367

本日ヨリ御出張所被廃止熊本ヘ合併之件御通知之趣了承致候此段及御答候也
十年七月二十七日 八代熊本県出張所(角印)
▢八代
▢ 軍団裁判出張所 ▢ 御中 ※八代軍団裁判出張所は7月27日に廃止、熊本に合併となった。
C09085025900「明治十年三月 探偵書綴 出征別動隊第一旅団ノ二」防衛研究所蔵0268~0271


益田元武
髙野定義
宮川英松
木附鎮静
宗村一治
右者中山典義列五銘探偵方トシテ用向有之候處即刻御本陣へ出張候様取斗可有之尤右五銘之者自然他行熟練ノ者撰拔差出候様奉承知候然処中山典義ハ當時第十四大区五小区戸長拝命今邑為徳ハ病中ニテ居申候ニ付出張出来兼申候其他佐渡密列三銘ハ人吉方へ罷越居ニ付右典義列ニ代リ候人体口ニ奮▢シ候間無用元武列五銘差出申候間可▢様御指可被下度即刻差出申候筈候之処當時所〃ヘ出張ニテ入操心配中ニテ人名印出候儀彼是遷延仕候儀ニ御座候不悪様聞▢取被成下度此段御回答申上候也
第十三区一小区 戸長
明治十年八月廿七日 中西恒経㊞
中山典義・今邑為徳など5人を探偵として要望されたが、彼らはそれぞれ事情があって応えられないので上記の5人はよそに行くのも熟練しているので届け出ます。
C09085065400「明治十年三月 探偵書綴 出征別働隊第一旅團」防衛研究所蔵0472・0473

八ツ代士族
杵付鎮静
髙野定義
宮川英相
右三名ノ者九月三十一日阪井少佐ヨリ探偵トシテ佐敷ヨリ大口ノ方へ向ケ発遣ス九月二日午前帰報ス
一大口近傍各所ノ警視分署ハ悉ク賊ニ襲ハレ巡査ノ行来シレズ只大口斗リ守備シタリ此人員僅カニ二十名斗リ同処巡査ヨリ湯野ニ探偵ヲ出スニモミ藏」ニ賊ノ小隊長平田幾二郎幾之助ナランナル者新兵ヲ募集ノ為メ横川遍ヨリ湯ノ尾ニ帰ルト云フ依テ直ニモミ藏ニ至リ同人ヲ昨一日擒ニス幾二郎ノ口供ニ依レハ賊ハ加治木ニ向フト云又大口ヨリノ探偵者ノ口ニテハ踊ノ方ニ赴キタリ共云フ人吉ヨリ栗野へ官軍進入シタル由又土人曰ク昨一日朝人吉ノ方ニ炮聲アリト云信偽▢▢
上の9月31日は8月31日の間違いだろう。8月18日に延岡市可愛岳を突破した薩軍はどこかに向かって移動していた。その際の情報だろう。阪井少佐とは別働第一旅団阪井重季少佐のこと。八代士族の杵付鎮静・髙野定義・宮川英相が阪井少佐の命で8月31日に探偵として熊本縣佐敷から鹿児島県大口に出発し、9月2日に帰ってきて報告したのである。
C09082373800「明治十年十二 日記 来舊軍團残務調所」防衛研究所蔵1339・1340

來第二百九十五号 ▢第二百九十五号 ▢ 砲廠部護送人日給請取之儀ニ付伺 ▢ 第十三大區二小區 ▢ 百八十四番地士族 ▢ 白 川 両 近
右之者本年賊徒御征討之際砲廠部護送人鹿児嶋縣下へ出張之節日給請取落相成ル趣別添之通願出候ニ付願書共□差出候条御取調之上何分之御指令有之度此段相伺候也 ▢ 熊本縣権令冨岡敬明代理
明治十年十一月廿九日 熊本縣大書記北恒國道(角印)
舊征討軍團事務所御中
伺之趣金弐円相渡候条受取方旧軍團会計部へ可申出事
壱弐月十二日 印
白川両近は6月22日に八代出張裁判所から罷免されている。前掲C09083327400によると6月7日から6月22日まで雇用された事になっている。その文は降賊取調トシテ人吉江出張致候となっているのだが、鹿児島にも行ったのだろう。
以上が分かった範囲の防衛研究所が所蔵する戦争中の資料である。3月中旬に衝背軍が登場するころから6月くらいまでのものが多い。薩軍が人吉に本拠を移した4月末からを5月いっぱいは弾薬運搬の護送や捕虜の護送、食事の賄い方、八代裁判所の仕事などに従事し、薩軍が人吉を去った6月以降は探偵として従事している。
| 日 付 | 作 成 者 等 | 宛 先 等 | 内 容 | |||||||
| 1877年3月18日 | 佐渡蜜・林 起吉 | 海陸軍 | 「八代ヲ発出シ薩賊等之戦地事情信書索探之件」を願い出る | |||||||
| 1877年3月22日 | 第13大区2小区長 渡邉蔀 | 八代本営 | 鎮撫方の中から探偵人を撰び「探偵通行印鑑御渡被下候様 奉願候」(小田戒三・阿部 仰・里□九郎・大洞直正・大洞直三・植田傭行・山□重□・石川・・・山鹿信久・久住 毎-井山寧能・石川茂□の12人) |
|||||||
| 1877年3月24日 | 今邑為徳 | 別働第一旅団(宛先無) | 刀 壱本 右ハ正ニ拝借仕候事(探偵用か) | |||||||
| 1877年3月26日 | 佐渡蜜・井口義隆 | 別働第一旅団(宛先無) | 24日・25日の人吉方面の敵情報告 | |||||||
| 1877年4月4日 | 第一旅団会計部 | 別働第一旅団(宛先無) | 賄い方4人を通知(飯田 徹・平子貞盛・中山典勝・山本勝政) | |||||||
| 1877年4月16日 | 林起吉 | 別働第一旅団(宛先無) | 4月15日・16日の球磨川下流域戦況を報告 | |||||||
| 1877年4月25日 | 軍団裁判八代出張所陸軍裁判 少主理森田通作 | 第四旅団本部 | 「当課傭入人名別紙之通リニ候間此段御届申候」 (木附鎭静・本田嘉幸・三根元辰・大島金五郎) | |||||||
| 1877年4月26日 | 陸軍裁判中主理神宮簡 | 第四旅団本部 | 右之者今二十六日ヨリ当所小使ニ傭入候間此段御届申候也(大島金五郎) | |||||||
| 1877年5月7日 | 第二旅團砲廠佐久間大尉 | 山田少将 | 當廠護衛ノ人員護送ノ節ニ限リ當分之内佩刀通行無差支様御分有之度 | |||||||
| 1877年5月8日 | 八代出張所 | 第四旅団本部 | 「武庫司用士族右五名ノ者差出候条可然御指揮有之度候」 (丸山道久・宮﨑源久・沢田延詰・山川信輝・黒木勝直) | |||||||
| 1877年5月12日 | 第二旅団砲廠佐久間大尉 | 別働第二旅團参謀部 | 鎮撫方士族拾名を当砲廠護衛トシテ本日ヨリ御渡相成度此段申出候 | |||||||
| 1877年5月12日 | 別働隊第二旅團本営 | 八代区戸長中 | 八代士族鎮撫方拾名を當團砲廠護衛トシテ本日被差出候 | |||||||
| 1877年6月3日 | 軍団裁判八代出張所陸軍裁判 少主理森田通作 | 会計部 | 第四旅団附属から当出張所に雇用変更した5人(木附鎮静・三根元辰・本田嘉幸・山緒重樹・香川親治)への給与支給。 | |||||||
| 1877年6月8日 | 軍団裁判八代出張所 | 熊本縣出張所 | 四月廿二日より當所小使傭入有之候處本日被免候(大島金五郎) | |||||||
| 1877年6月10日 | 大島金五郎 | 「金弐円 右之通御下渡被下正受取候事」 | ||||||||
| 1877年6月17日 | 軍団裁判八代出張所 | 熊本県八代出張所 | 「過般人吉江通行之三拾三名之内右之者御用濟ニ付指免候」 (遠山直方・益田定義) | |||||||
| 1877年6月17日 | 軍団裁判八代出張所 | 遠山直方・増田定義 | 其方儀本日限リ御用済ニ候条其心得可有之候也 | |||||||
| 1877年6月21日 | 軍団裁判八代出張所 | 熊本県八代出張所 | 人吉で薩軍捕虜取調に従事した八代士族25人を本日限り罷免する通知(蓑田恭道・田中盛徳・倉岡□秀・□永勝房・西垣義連・東嶋正勝・吉見信義・田口才治・岡島詮茂・谷口一生・山口教玄・上原貞勝・松嶋三省・貞永為雄・ 村井一俊・渡辺義制・加隈一政・川野正直・□□清生・西村信利・濱田命慶・白濱房安・今行正賢・村井信謹・橋本秀俊) | |||||||
| 1877年6月22日 | 軍団裁判八代出張所 | 谷 康敷・白川両近・西垣正吉・□座正鑑 | 右之者共本日限リ雇入差免候間此段及御通知候也 | |||||||
| 1877年6月24日 | 軍団裁判八代出張所陸軍裁判 少主理森田通作 | 軍団会計部 | 「人吉賊徒取調之為當所士族三十七名ヲ傭入人吉へ差遣リ、途中私金所持無ニ付官金ヲ以支拂候間持別之御詮義ヲ以本文金額御下渡相成度候」(谷 康敷・白川両近・西垣正吉・蓑田恭道・田中盛徳・穐永勝房・西垣義連・東嶋正勝・谷口一生・山口敬定・松嵜三省・村井一俊・渡邉義制・加隈一政・川野正直・濱田命慶・白濱良吉・村井信謹・橋本秀俊・□座正鑑・吉見信義・田口才治・今行正賢・冨嶌詮義・犬童生清・西村信行・貞永為雄・益田定義・遠山直堅・益田元武) | |||||||
| 1877年6月24日 | 山木少録事 | 森田裁判中主理 | ||||||||
| 1877年6月24日 | 軍団裁判八代出張所 | 谷口一直・坂田昌言 | 両人を罷免する個人通知 | |||||||
| 別働隊第二旅團出張所雇 竹田定規 | 一木印鑑 三拾五枚 右者正ニ受取候也 | |||||||||
| 1877年6月25日 | 森田裁判中主理 | 軍団会計部 | 6月7日~同24日に降賊護送等に従事した雇用賃金について(坂田昌言・谷口一直) | |||||||
| 1877年6月28日 | 阪田昌言・谷口一直 | 一金六十銭 但シ人吉ヨリ八代迠ノ舟賃 | ||||||||
| 1877年6月29日 | 軍団裁判八代出張所陸軍裁判 少主理森田通作 | 軍団会計部 | 賊徒取り調べの為、人吉に派遣した八代士族32人が代金を立て替えたのでその分を払い戻す件 | |||||||
| 1877年7月12日 | 太政類典・鹿児島征討始末二十一 | 熊本縣士族山本勝盛以下貮百五名九州地方騒擾ノ際盡力候ニ付賞與可相成哉金三千四百六拾圓本年度豫備金ノ内ヲ以テ太政官へ渡方可取計此旨相達候事 | ||||||||
| 1877年8月27日 | 第十三区一小区戸長 中西恒経 | 別働第一旅団本陣 | 探偵方トシテ用向有之候・他行熟練ノ者撰拔差出候 | |||||||
| 1877年9月 | 別働第一旅団 | 探偵トシテ佐敷ヨリ大口ノ方へ向ケ発遣ス九月二日午前帰報ス (杵付鎮静・髙野定義・宮川英相) | ||||||||
「征西戰記稿」では八代士族がどのように記載されたのか、見ておきたい。冒頭部分(3月27日)は引用済。
「征西戰記稿」巻二十二 衝背軍戰記 三十四頁
別働第二旅団3月27日
八代士族頗ル方向ヲ辨シ鎭撫方ト稱シ官軍ノ用ヲ爲ス者アリ因テ三等少警部心得ニ任シ本俸ヲ給スル者五人既ニシテ皆辭ス而シテ尚ホ能ク勤勞事ニ從ヘリ
「征西戰記稿」巻二十二 衝背軍戰記 七十七・七十八頁
四月一日賊將邊見十郎太別府晋助生兵千五百ヲ率井人吉ヨリ八代ニ來襲セントスルノ報アリ
二日八代防禦ノ策ヲ議シ先ツ八代病院ヲ松合ニ、患者ヲ長﨑ニ、運輸局出張所ヲ松橋ニ遷セリ
四日八代來襲ノ警報頻ナレノモ哨線五六里ニ連亘シ寡兵ノ保ツ能ハサル所ニシテ八代ヲ守ルノ兵ハ甞テ分遣セシ一中隊ノ外往援ス可キノ兵ナシ故ニ參軍屡〃增兵ヲ謂フト雖モ行ハレス因テ各旅團ニ令シテ曰ク衝背軍ノ目的ハ固ヨリ熊本城周圍ノ賊ヲ攘フニ在レハ堅志田ヨリ御船甲佐ニ當ルノ哨線ヲ縮メ種山娑婆神宇土三所ノ要地ニ據リ兵力ヲ合一シ前後ノ敵ニ當リ急ニ一方ヲ擊破シテ熊本城ニ聯絡スルニ若カスト
(以下は別働第二旅團記事)
是日午後四時賊已ニ球摩川ノ沿岸辻村及ヒ木々子村へ入ルノ報アリ乃チ安田權大書記官ヲ遣テ八代葦北以南ノ士族ヲ募リ巡査隊ニ編成シ以テ警備ニ充シメ委スルニ臨機防禦ノ任ヲ以テス既ニシテ賊阪本ニ入ル阪本ハ淸水少尉僅ニ一小隊ヲ以テ守リタレハ衆寡敵セス(※七十八頁)
六日八代ノ賊既ニ宮地ノ險ヲ扼スルヲ以テ攻擊ノ部署ヲ定メ手島大尉一小隊半ヲ以テ猫谷ノ山上ヨリ其右ヲ衝キ長澤大尉一小隊ヲ以テ宮地背後ノ山間ヨリ正面ヲ當テ虚勢ヲ張リ月岡中尉二分隊ヲ以テ古麓ヨリ球摩川ニ沿テ左ヲ突キ山田大尉一小隊ヲ以テ應援ヲ爲スヘシト約ス午前五時號砲三發各〃進ミ戰フ月岡中尉ハ戰フヿ二時間賊鋒鋭ニシテ當ルへカラス遂ニ萩原ニ退ク手島大尉ハ山間ノ地形ニ暗ク機ニ後ル長澤大尉ハ賊二夾マレ遂ニ戰死シ尉五日ヲ以テ死スト(〇一ニハ云フ長澤大)兵ハ八代ニ退ケリ賊勝ニ乗シ猫谷向坂所在ニ放火シテ進ミ既ニ城市ニ薄ラントセシヲ士族編成ノ巡査隊防戰尤モ力ム又是ヨリ先キ諸兵混成ノ一小隊ヲシテ中央ヨリ殊死奮戰セシムルニ賊鋒稍〃挫ケ宮地ニ退ケリ適〃永田少佐一中隊ヲ以テ來リ援フ賊悉ク潰走ス時ニ午後五時ナリ昨日來ノ不利是ニ至テ全勝ヲ得兵氣大ニ振フ(※八十四・八十五頁)
(※別働第二旅團の記事)
第二旅團(※別働第二旅團のこと)ハ昧爽ヨリ其第八中隊古麓村ニ開戰ス我兵僅少左方ノ連絡絶ユ賊乃チ繞テ我カ左側ニ出ツ我兵利アラス去テ第二線ニ據ントス賊ノ尾撃甚タ急ナリ我兵更ニ退テ第三線ヲ保ツ賊勢猶ホ益〃盛ナリ且ツ砲三門ヲ高地ニ備ヘ我左側ヲ射擊ス我兵又支フル能ハス退テ萩原村ニ據ル時ニ八代士族隊ヲ編成セシモノ(即チ黑田參軍ノ募ヲ)及ヒ其他ノ諸隊ハ皆球摩川堤ニ據リ麥島ノ賊ヲ防キ苦戰ス彼我両軍死傷互ニ多シ午後第一旅團ノ兵一中隊及ヒ一小隊至リ援ケ宮地古麓ノ間ヲ横擊ス第八中隊此機ニ乗シテ返擊ス第三中隊ノ一部隊猫谷ヨリ迂廻シテ賊背ヲ擊ツ賊大ニ敗レ大砲死屍ヲ棄テ走ル河岸ノ諸隊ハ進テ淺瀬ヲ渉リ擊テ麥島ノ賊ヲ攘フ賊球摩川ヲ渉テ逃レ溺死スル者又多シ
これだけを見ると八代士族のことはそれほど記載されていないが、これまで見てきたように実際は戦闘以外にも多様な協力をしていたのである。